科学研究
Research
首页 / 科学研究 / 科技动态 / 正文

“理工振兴”学术动态:星空彩票平台下载安装杜会龙/巩志忠团队取得燕麦多项突破性进展,奠定我国在燕麦基因组学与设计育种研究领域的国际领先地位

发布时间:2025-12-26 16:13

燕麦作为全球重要的粮饲兼用作物,在保障粮食安全、健康食品供应和缓解畜牧业饲料短缺方面发挥关键作用。同时,河北省也是我国燕麦种植面积最大的省份之一,在推动乡村振兴、农民增收、产业升级、健康食品供应、畜牧业发展等方面具有重要作用。近期,星空彩票平台下载安装杜会龙/巩志忠教授团队燕麦基因组学与设计育种研究领域取得多项突破性进展:完成了全球燕麦种质资源的广泛收集与新质生产力的系统性评价筛选了120余份高产、优质、耐逆的优异燕麦种质资源,构建了全球首个燕麦超级泛基因组和多组学整合数据库,突破了六倍体燕麦高效的基因组育种技术,实现了燕麦重要农艺性状相关基因的规模化挖掘与利用,并系统地揭示了燕麦环境适应性演化与表型可塑性的遗传学基础,成果发表在Nature GeneticsNature PlantsNature CommunicationsMolecular PlantCell Reports等国际知名期刊。

1)全球燕麦种质资源新质生产力的系统性评价与优异种质资源筛选

通过整合来自全球29个国家万份燕麦种质资源,结合地理来源多样性、表型多样性和部分遗传多样性等信息筛选了2300份代表性燕麦材料,并于2022-2025年在河北保定、河北张家口、山东东营、青海等多个生态区域开展了连续4年的表型评价,完成了全球代表性燕麦种质资源新质生产力基因型与表型的全面调查,为了解我国现存燕麦种质资源表型多样性、遗传多样性和育种潜力提供了重要参考(图1)。同时,结合多年多点的表型调查与验证工作,筛选出120余份高产、优质、耐盐碱、耐干旱的优异燕麦种质资源极大地丰富了我国优异燕麦骨干亲本库。

1张家口沽源县等多年多点的田间表型调查优异种质筛选与杂交育种工作

2)全球首个燕麦多组学综合数据库助力燕麦分子辅助设计育种

结合全球1100余份野生和栽培燕麦种质资源的基因型图谱多点多点的表型调查数据不同发育时期和各类胁迫下多组学数据,以及通过全基因组关联分析和群体转录组分析获得多个与产量、品质、抗病、耐逆等相关的候选eQTL和基因等信息构建了全球首个燕麦综合多组学数据库OatOmics为燕麦功能基因组学研究和分子育种提供了全面的共享平台(图2李伟等, Molecular Plant, 2025, IF=24.1OatOmics综合多组学数据库的建立标志着燕麦基因组学研究和分子育种进入了一个全新的时代。

2 OatOmics多组学综合数据库中数据概览

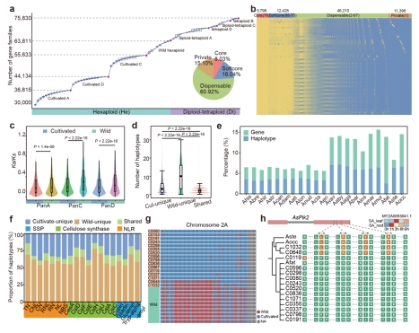
3)全球首个燕麦属超级泛基因组助力重要农艺性状相关基因的规模化挖掘与利用

燕麦属包含约30个野生近缘种,具有丰富的基因组倍型展现出极高的表型多样性和广泛的适应性是栽培燕麦优异基因挖掘和抗逆性育种改良的天然宝贵资源团队通过构建全球首个燕麦属超级泛基因组,明确了燕麦属多倍体物种的起源与演化历史,揭示了燕麦属物种间复杂的网状进化和频繁的遗传交流塑造了其丰富的基因组倍型与基因组多样性。同时,在野生燕麦中挖掘到了约26.63%的新基因及59.93%的新基因型,并证明了利用野生燕麦改良栽培燕麦的可行性(图3)(张宏宇等, Nature Genetics, 2025, IF=29.0)。团队首次明确了燕麦属B亚基因组的起源及其在燕麦抗病耐逆方面的重要潜力何强等, Journal of Integrative Plant Biology, 2025, IF=9.3。该研究不仅为解析燕麦进化与环境适应演化机制提供了理论支撑,也为推动燕麦分子设计育种以及高效利用野生资源改良栽培燕麦奠定了坚实基础。

3 燕麦属超级泛基因组构建及野生近缘种的遗传多样性

4)解码燕麦驯化轨迹与产量性状形成的遗传奥秘

同时,团队进一步通过解析实野燕麦近乎完整的参考基因组,系统地揭示了野生和栽培燕麦的着丝粒序列结构全貌及动态演化历程,鉴定到了燕麦早期驯化过程影响产量的关键基因组进化事件:栽培燕麦染色体4A4D之间发现了一个约28 Mb的大片段复制,该片段携带多个与重要农艺性状相关的基因,并通过对全球117份野生和栽培燕麦材料的研究验证了这些基因在燕麦早期驯化中的重要作用(图4)(何强等, Nature Plants, 2024, IF=15.8)。研究为揭示早期驯化对燕麦产量性状形成的遗传学基础研究和进一步改良栽培燕麦的产量性状提供了重要参考

4 燕麦早期驯化过程中影响产量的关键基因组进化事件

5)野燕麦超强环境适应性之谜被破译,为培育广谱适应性燕麦新品种提供重要指导
   野燕麦 (Avena fatua L., 2n=6x=42, AACCDD) 因具有极强的环境适应性和入侵破坏性而被列为全球最具危害且分布范围最广的农田恶性杂草之一 , 对全球粮食生产和生态环境造成了严重危害。同时野燕麦含有丰富的种质资源,高度的表型可塑性,并能够在盐碱、干旱、除草剂、贫瘠等各类胁迫环境下仍然保持竞争优势,被认为是栽培燕麦抗性能力提升和重要农艺性状遗传改良的天然宝贵资源 。团队结合野燕麦基因组学、群体遗传学和多组学等联合分析,系统地解析了野燕麦与栽培燕麦的遗传关系与演化历史;鉴定了野燕麦与栽培燕麦高度分化的基因组区域,证明了这些区域涵盖了大量与重金属、盐碱、干旱、高温、病虫害及除草剂等环境适应性和胁迫抗性相关的基因;挖掘到了参与野燕麦除草剂抗性的重要候选locus,并通过转基因等实验证明了4Dg0135144基因在燕麦除草剂抗性方面的重要作用(图5)(刘佳楠等, Nature Communications, 2025, IF=15.7)。该研究不仅为解析野燕麦环境适应性演化的遗传学基础提供了关键基因资源,同时也为培育高产、耐逆且具有广谱适应性的栽培燕麦新品种提供了重要指导。

5 多组学解析除草剂耐受性关键基因及功能验证

6)燕麦重要性状相关基因挖掘与机制解析,填补燕麦功能基因组学研究空白

栽培燕麦根据成熟后的颖壳(外壳)是否紧密包裹籽粒,分为皮燕麦与裸燕麦。皮燕麦与裸燕麦在用途(食用&饲用)、形态、营养、适应性等性状上存在显著差异。团队结合431份全球燕麦种质资源的基因型图谱,解析了皮裸燕麦的演化历史,揭示了结构变异在皮、裸燕麦种群分化、环境适应性演化和农艺性状形成中的关键作用,并鉴定了调控颖壳中木质素积累的重要候选基因(图6)(李伟等, Cell Reports, 2025, IF=6.9),该研究对于皮裸燕麦种质资源的高效利用以及燕麦品种的精准改良与分子设计育种具有重要意义

此外,相比于主要作物如小麦、水稻等,燕麦具有较强的耐干旱特性,是挖掘新的抗旱优异基因的重要遗传资源。然而燕麦在干旱胁迫下平衡其生长发育的分子调控机制仍不清楚。团队构建燕麦干旱胁迫和生长发育相关的共表达网络图谱挖掘到了多个参与调控燕麦抗旱性与生长发育的候选基因,揭示了AsDOF25-AsHSFA2c-AsAGO1分子模块在调控燕麦生长发育与干旱胁迫响应平衡中的重要作用(图7)(刘宁坤等, Communications Biology, 2025, IF=5.1)。该研究为解析燕麦抗旱性的遗传学基础提供了理论依据,而且为抗旱高产燕麦新品种的分子育种提供了重要的基因资源。

6 燕麦有壳与裸壳分化的遗传密码 7 AsDOF25-AsHSFA2c-AsAGO1分子模块调控

燕麦抗旱性与生长发育的模式图

7)积极拓展合作网络,推动科研成果转化构建“产学研”一体化的协作体系

紧扣国家基础研究与应用协同发展战略导向,团队积极构建产学研”一体化合作体系,推动燕麦研究成果从实验室走向生产一线。目前团队已与多家中科院研究所、农科院研究所、高校、企业等建立了长期稳定的合作关系。如团队与张家口市农业科学院等单位签署正式战略合作协议(图8),聚焦品种选育、关键技术研发等核心领域开展联合攻关,助力区域燕麦产业提质升级;同时与国营企业-沽源牧场集团建立长期稳定合作关系,重点推进燕麦新品种示范推广、饲草高效利用技术集成等应用研究,将前沿科研成果深度融入生产实践。

8 种质资源合作协议签署现场

  1. Li, W., Wang, Y., Liu, J., He, Q., Zhou, Y., Li, M., Liu, N., Liang, H., Yun, Y., Gong, Z., et al. A gap-free complete genome assembly of oat and OatOmics, a multi-omics database. Molecular Plant, 2025, 18(2):179-182.

  2. Zhang, H., Liu, N., Wang, Y., Zheng, X., Li, W., Liu, Z., Liu, J., Wang, Y., Xing, L., Li, T., et al. Super-pangenome analyses across 35 accessions of 23 Avena species highlight their complex evolutionary history and extensive genomic diversity. Nature Genetics, 2025, 57:2276-2288.

  3. He, Q., Li, W., Miao, Y., Wang, Y., Liu, N., Liu, J., Li, T., Xiao, Y., Zhang, H., Wang, Y. R., et al. The near-complete genome assembly of hexaploid wild oat reveals its genome evolution and divergence with cultivated oats. Nature Plants, 2024, 10(12):2062-2078.

  4. Liu, J., Liu, N., Yan, W., Hu, X., Wang, M., Qin, R., Ma, L., Li, W., Wang, Y., Sun, Q., et al. Reference genome and population genomic analyses reveal insight into herbicide tolerance in Avena fatua L. Nature Communications. 2025, 16(1):9851.

  5. Li, W., Liu, J., Liu, N., Liang, H., Zhang, L., Sun, Q., Yan, W., Li, M., Liu, X., Yun, Y., et al. Genomic insights into the divergence between hulled and hulless oats. Cell Reports, 2025, 44(8):116055.

  6. Liu, N., Li, W., Qin, Y., Yun, Y., Yan, J., Sun, Q., Du, C., He, Q., Wang, S., Gong, Z., et al. Comprehensive co-expression network reveals the fine-tuning of AsHSFA2c in balancing drought tolerance and growth in oat. Communications Biology, 2025, 8:393.

  7.   He, Q., Xiao, Y., Li, T., Wang, Y. R., Wang, Y. T., Wang, Y., Li, W., Liu, N., Gong, Z and Du H. High-quality genome of allotetraploid Avena barbata provides insights into the origin and evolution of B subgenome in Avena. Journal of Integrative Plant Biology, 2025, 67(6):1515-1532.



(生命科学学院、科学与技术创新研究院 供稿)







分享:
返回列表页

本站不再支持您的浏览器,请使用360浏览器8及以上(极速模式)、IE10及以上、Chrome5、Safari6、Firefox 3.6及以上、 Opera 10.5及以上浏览器观看。请升级您的浏览器到更高的版本以获得更好的观看效果。

Baidu
map